各二级学院、部门:
为积极响应国家教育数字化战略行动,全面推进人工智能技术与教育教学的深度融合,进一步帮助教师更新教育理念、创新教学模式,切实提升教师教学效率与课堂教学质量,学校决定举办人工智能赋能教育教学系列培训。现就第四期培训相关安排通知如下:
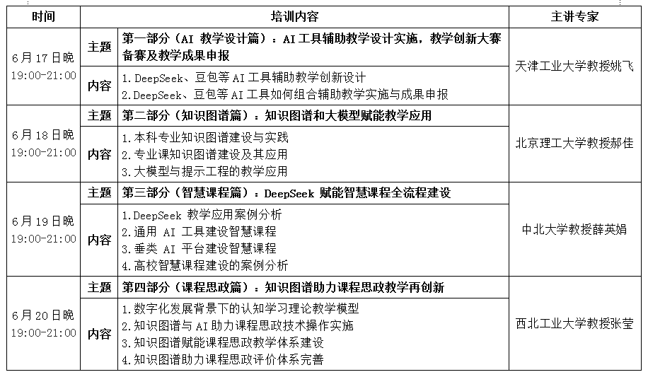
一、培训时间
2025年6月17日--20日每晚19:00-21:00
二、培训形式
线上直播。具体学习流程与方式详见附件1。
三、培训对象
全体教师
四、培训内容

五、培训证书
学习期满可获得中国智慧工程研究会颁发的学时结业证书(12学时),教师可在中国智慧工程研究会官方网站查询和下载。中国智慧工程研究会官网:https://www.chinawea.org.cn/。
请各二级单位积极组织教师按要求参加培训学习,并将教师学习证书、学习照片和学习情况汇总表(附件2)(命名方式:二级单位+人工智能第四期培训材料)于6月22日前发送至邮箱pxk@aku.edu.cn。
附件:
1.学习流程与学习方式说明
2.人工智能赋能教育教学(第四期)培训情况汇总表
教师发展中心
2025年6月17日
专家简介:
姚飞,南开大学管理学博士,现任天津工业大学创新创业方向教授,天津市高校教师教学创新工作室负责人,天津市政府专业学位教指委委员,全国创新创业教育优秀个人,首批和第二批国家级一流课程、国家级精品在线课程负责人。获首届全国高校教师教学创新大赛(国赛)一等奖,多次任国家级/省级一流课程评委,全国高校教师教学创新大赛国/省赛评委、大学生互联网+大赛国/省赛评委。
郝佳,北京理工大学教务部副部长、长聘副教授、博士生导师、国家重点研发计划青年科学家。获得国防科技进步奖一等奖、二等奖、三等奖各1 项。获得国家教育教学成果奖二等奖 1 项、北京市教育教学成果奖一等奖 1 项、全国高校教师教学创新大赛三等奖、北京市教学创新大赛一等奖、广东省一流课程、北京市优质本科教案。
薛英娟,中北大学副教授,教育部教学信息化研究虚拟教研室主任。教育部高校教师国培入库优秀专家,山西省高校教师教学基本技能培训专家,山西省高校教学名师,获山西省教学成果特等奖,中北大学“我最喜爱的老师”。受邀在全国多所高校和企业完成 AI 智能教学、AI 智能办公、智慧课程建设及应用、PPT 制作、在线课程制作、在线教学、混合式教学、虚拟教研室建设等讲座或工作坊近 300 场。
张莹,西北工业大学数学与统计学院教授、博导、党委副书记。中国高等教育学会专委会常务理事、“陕西省课程思政教学名师”。获评国家级一流本科课程、陕西省首批课程思政示范课程等。获第二届全国高校教师教学创新大赛部属正高组一等奖、第四届全国高等学校青年教师教学竞赛二等奖,国家级教学成果奖二等奖等。担任多项国家级、省级教学竞赛、教学成果奖、一流课程、智慧课程评审专家,指导全国各高校教师参加教学竞赛百余人。